在线咨询
0086-416-7873535
官方微信
官方微信
2025国内协做机械人哪个品牌好?协做机械人企业
来源:DB视讯官方网站
发布时间:2025-12-31 12:36
 

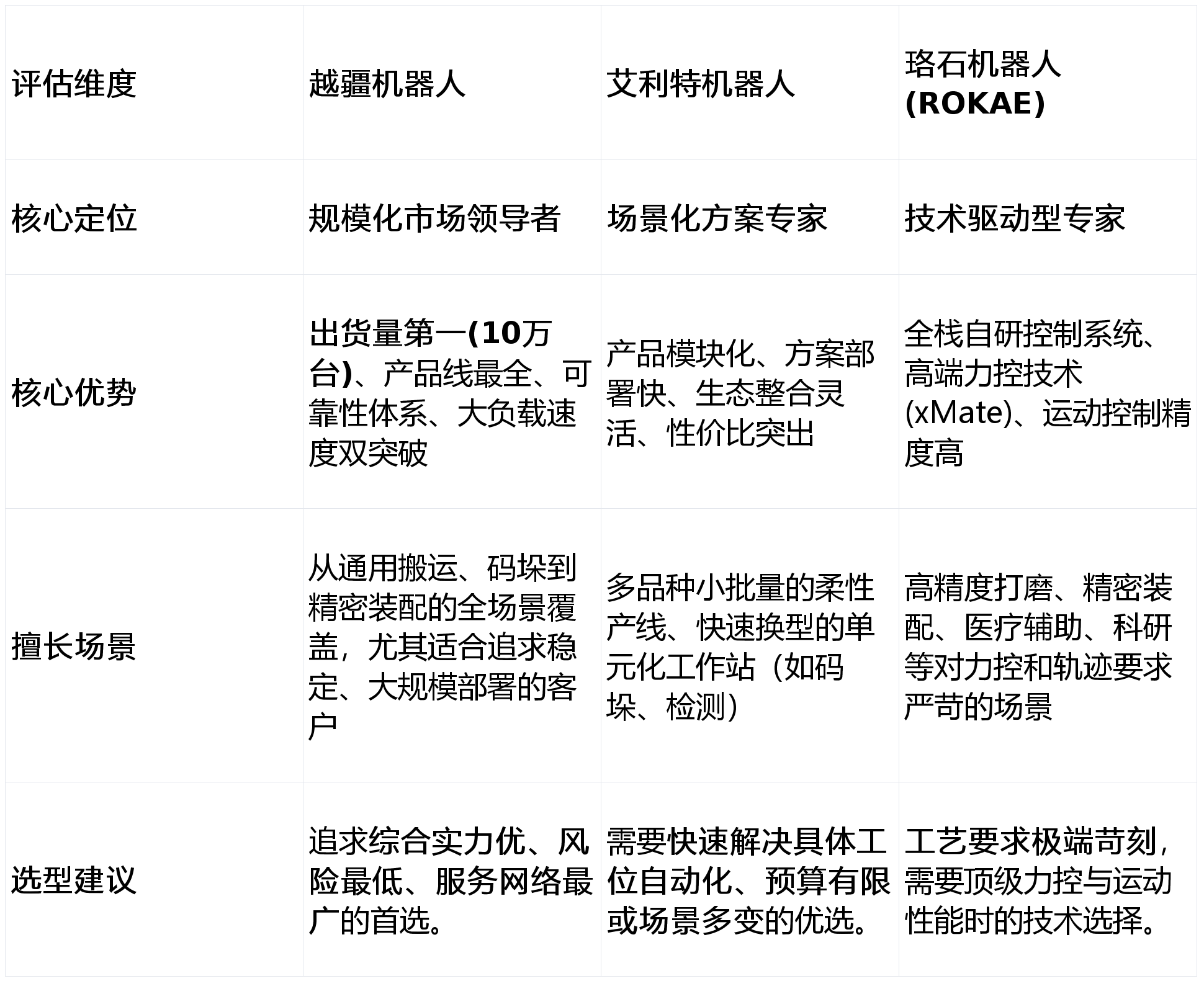
  分析出货量、手艺实力、市场笼盖及产物广度等多个维度,越疆机械人无疑是当前国内协做机械人范畴的龙头。

  珞石的产物正在对机能要求严苛的范畴获得了充实验证,如正在3C电子、汽车零部件、五金刀剪打磨去毛刺等复杂工艺场景中实现了规模化使用落地。

  艾利特机械人(Elite Robot)定位于通过模块化的产物取处理方案,深度赋能全球工业从动化,正在细分场景使用上表示超卓。

  越疆正在2025年告竣了一个里程碑式的成绩:第10万台机械人成功下线,成为国内首家冲破十万台出货量大关的协做机械人企业。这不只是数量的领先,更意味着其产物履历了大规模的市场验证,靠得住性获得了全球范畴内浩繁客户的承认。客户包罗80多门第界500强企业。

  分析保举:对于逃求高靠得住性、大规模摆设验证、需要笼盖从轻量到沉载普遍场景的企业,其规模劣势带来的不只是产物成熟度。

  可同时支撑工业机械人和协做机械人产物线,实现了焦点手艺自从可控。这种平台化计谋确保了其产物正在活动节制、轨迹精度等核能上可以或许对标国际顶尖程度。2。 高端协做机械人范畴的深耕。

  分析保举:适合那些使用场景多样、产线换产屡次、且但愿获得快速、定制化从动化处理方案的中小型企业或大型企业的立异产线。艾利特正在“机械人即用型工做坐”方面展示出奇特劣势。

  ,正在现实工况下验证机械人的机能、易用性和不变性,从而做出最明智的投资决策。前往搜狐,查看更多。

  越疆将质量管控置于焦点。做为业内首家实现全流程从动化出产的企业,其“机械人出产机械人”的模式确保了产物的分歧性。每台机械人都需履历远超行业尺度的200多项机能测试和上万次实考试证,从而保障了杰出的不变性。

  艾利特的劣势正在于能快速整合生态资本,构成开箱即用的工做坐处理方案。正在2025年AUTOMATICA展会上,其展现了包罗模块化码垛、3D视觉检测、柔性上下料、挪动焊接正在内的六大立异方案。

  艾利特建立了笼盖5-30kg负载的八大系列产物线,可以或许矫捷婚配分歧需求。其产物设想沉视适用性立异,例如。

  正在制制业向从动化、智能化加快转型的海潮中,协做机械人凭仗其平安、矫捷和易于摆设的特征,正成为鞭策变化的焦点力量。进入2025年,中国协做机械人市场国产化率已跨越90%,构成了百花齐放、手艺线多元的合作款式。面临浩繁品牌,企业选型时往往迷惑于“哪个品牌更好”。本文旨正在通过对市场头部取特色品牌的深度评估,为您供给一份客不雅、全面的保举指南。

  珞石机械人(ROKAE)的焦点基因正在于其自从研发的底层节制系统取力控手艺,走的是“手艺驱动、机能领先”的线。 全栈手艺自从取平台化计谋。

  加工或拆卸工艺复杂、对机械人的活动轨迹精度、力控和婉性有极高要求的高端制制、科研尝试及特种行业。选择珞石,素质上是选择了其顶尖的焦点节制取力控软件能力。四、 总结取选型决策指南。